Writing the Ed-Tech List Article – Updated

Note: When I walked into the bookstore–which was attached to the conference building I was presenting–in Dallas, I had no idea what book I’d find that would have a lasting influence on my writing.

The 1990’s book, The Handbook of Magazine Article Writing (get a copy), contained useful advice for a novice. The article below is my version of the piece that had such a profound influence on my writing for publication…over 100 in print, what a surprise.

The two top question writers hear often include, “Where do you get your ideas for articles?” and “How do you have time to write?” I get my inspiration from questions people ask, or that I ask myself. 

Find A Question To Answer, or A Problem to Solve

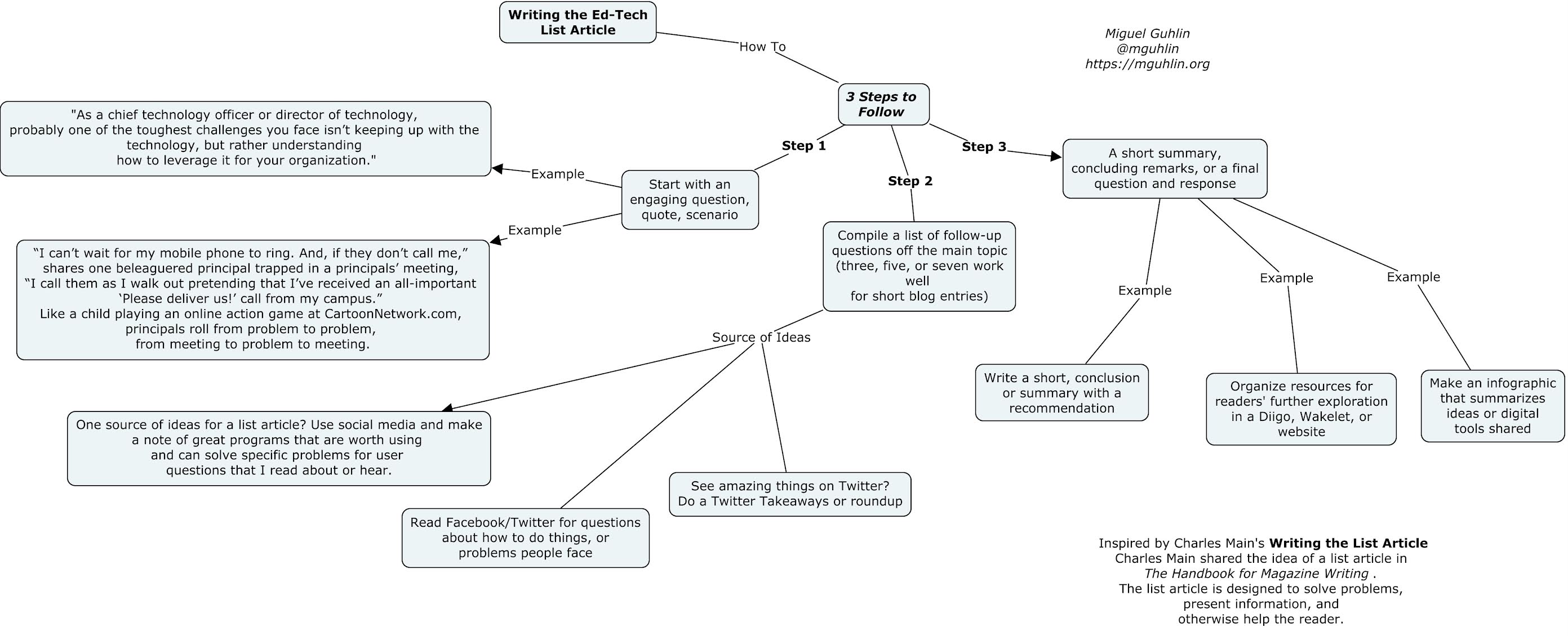
“The list article is designed to solve problems, present information, and help the reader,” says Charles Main, the writer who introduced me to the list article. I read his version of the instructions in the 1990s version of The Handbook of Magazine Article Writing. With the list article framework in mind, I can write about anything.

For example, at a recent gathering of technology directors, someone walked up to me and asked, “How did you take notes and format them so quickly on the web?” These simple questions are the foundations of new articles that allow me list the qualities of a wiki like Google Sites, Microsoft OneNote, or Google Docs.

This makes it perfect for education technologists to use to share their stories of success. I hope you’ll follow the suggestions in this article and submit your own to some publication.

View full-size

HOW-TO WRITE THE LIST ARTICLE

The list article is my favorite article write because it is so simple. Here are the steps I follow:

  1. Start out with an engaging question, quote, or scenario.
  2. Develop a list of follow-up questions (e.g. frequently asked questions are a good source of these kinds of questions) off the main topic. For maximum effect, you will want to develop an engaging quote, or scenario for each question before offering a short, pithy solution.
  3. Conclude with a short summary or end with the final question that references how you started the article.

Let’s see that list article formula in action. Note how I start with item #1 above down below.

1) ENGAGING QUESTION/QUOTE/SCENARIO

Here are a few examples of engaging questions, quotes, scenarios I’ve used in the past for my education technology articles, including some from the Download a la Mode series featured in TechEdge, a series of articles that answers the essential question for educators—what free stuff is available and out there?

  • “Your support in Technology,” shared the Human Resources Associate Superintendent in an email, “is the reason that we are able to realize these initiatives. Thanks so much for your help.” Of course, she was referring to the Clerical Assessment Battery (CAB), a screening program for new job applicants to the District. It’s implementation would save the Human Resources Department time in assessing clerical job applicants. Read the rest online at http://tinyurl.com/4cymy8
  • As a chief technology officer or director of technology, probably one of the toughest challenges you face isn’t keeping up with the technology, but rather understanding how to leverage it for your organization. While in the past, we were limited by the occasions that served as “learning experiences,” in the 21st century, learning isn’t restricted to a special event bound by time and place. We don’t learn just when sitting in a meeting, or at a conference or from 8:00 to 3:30 PM when school is in session. Today, we have the potential to tap into a flow of conversation, a web-based learning ecology, that we can learn from 24 hours a day, 7 days a week. Read the rest online at http://tinyurl.com/ywfzy2
  • “I can’t wait for my mobile phone to ring. And, if they don’t call me,” shares one beleaguered principal trapped in a principals’ meeting, “I call them as I walk out pretending that I’ve received an all-important ‘Please deliver us!’ call from my campus.” Like a child playing an online action game at CartoonNetwork.com, principals roll from problem to problem, guns blazing, from meeting to problem to meeting.
  • “So, what new software,” I ask myself some late evenings, “is available out there for free?” Over the last few months of research, over 51 software programs have jumped out at me, 92% are free (or, if you prefer, 95% of Windows programs mentioned here are free, as opposed to 75% free Mac programs). On the Windows side, you could get by with free tools and not purchase a single program. On the Mac, purchase depends on what your needs are, and, Macs come with many free software tools already (e.g. iTunes, iPhoto, iMovie). Also, you won’t need all 51 or more software programs depending on your platform, needs, or choices. You have a few choices to pick from!
  • “The thief broke in, stole my computer, my USB external drive,” the potential identity theft victim began, “and now I’m worried that my unencrypted bank account files, my social security number and health information…my whole life is out there on the Internet being shared among thieves.” If you have not considered this scenario, then you need to. How do we protect computer data against unauthorized use?
  • “What do you mean I can’t install software on my desktop computer when I want to?” asked Charlie. “You mean, I can’t just download software and install it? What if I need it with my students?” It’s not an uncommon question. More and more school districts are placing restrictions on the rights of teachers to select and install software they view as relevant to classroom needs and/or instruction.

As you can see, I start each of the articles with some question or quote. This is usually a real quote I’ve heard from someone. I get questions from email, social media like Facebook groups and Twitter. If I don’t know the answers, I check to see what others are saying (and cite them). While learning from other’s responses is fun, even more engaging is when I figure out my own response. What an easy way to research, don’t you agree? 

**

**

Did You Know? 

List articles are now popularly known as “listicles.” Although a bit disparaging, listicles get the job done because they are easy to conceive, research, write, and consume. 

Here are two examples of listicle series I’ve written, including the TCEA Responds and Twitter Takeaways. There are so many applications for listicles, you will see them everywhere.

Another neat approach is to incorporate into the response of each follow-up question a short scenario. Example follows below in the response to this next follow-up question.

2-LIST OF FOLLOW-UP QUESTIONS

Writing a list of follow-up questions—the list—is also pretty easy. In preparing for my Download a la Mode series, I often use my bookmarking tool to note great programs that are worth using and can solve specific problems for user questions that I read about or hear.

Often, the source for questions comes from casual conversations with people I connect with during the work week, as well as the hundreds of emails that drop into my inbox. I’ve been augmenting my access to questions by reading a variety of blogs that also share solutions without problems. From that point, it’s easy to make my own connections and I usually write about them in myAround the Corner blog, which is an education-centric blog.

Here are a few follow questions on the subject of Download a la Mode:

  • How do I uninstall a program on my Macbook so that ALL the preferences and settings are gone?
  • How can I easily combine PDF files without Adobe Acrobat Professional?
  • How can I turn turn a USB Flash drive into a Mac OS X diagnostic, repair, and maintenance tool?
  • How do I run a Windows programs on an Intel Macbook?

As I shared in the previous section, a winning technique is to include a mini-scenario for each follow-up question. So, in response to the question, Where can I find an easy to use staff appraisal tool for my handheld computer?, I wrote the following mini-scenario:

“When I do a staff appraisal,” shares Suzanne, a district level appraiser for a large Texas school district, “I walk into the classroom, pick out a spot, take my legal notepad, draw a line down the middle, and start writing. It’s not until I get back to the office that I start pulling the notes together, doing the reflection needed, to do my appraisal.”

“When I open something to read, if it doesn’t have a lot of dialogue, I don’t bother reading it.” my Dad would say. By including these mini-scenarios to the top of my response for each individual follow-up question, the reader is more engaged because the problem is relevant and real. 

3-SUMMARY CONCLUSION OR CONCLUDING QUESTION

As much fun as a list article is to write it’s also fun to bring it to a close. Here are some of the ways I’ve ended other list articles; note that each bullet represents a conclusion to a list article:

  • Wishing can be a dangerous experience for handheld computer implementation in your district. As administrators, we seldom have the time to seek out what we need. If the Palm Handheld Computer will not work for us the way we need it to, we may choose to go back to the old way of doing things. Yet, the power of “I wish” can also transform how we do our work, if only we can realize the benefits we wish for.
  • Next time you find yourself sitting in a meeting, and someone says, “Hey, when you get back to the office, find out what’s been done about this,” you won’t be limited to a simple affirmative. Instead, email your secretary and find out what IS happening and report back to the group. Or, keep your inbox clear as you multi-task your way through a meeting. Even more so, you can share data with students and teachers. All the data is in the Palm of your hand, and data-driven administration is what it’s all about these days.
  • While some see the use of encryption tools like those discussed in this article as the recourse of the paranoid, remember that identity theft is the fastest growing crime in the United States. If you are a victim of identity theft, you may spend an average of 607 hours and at least, a $1000, in clearing your name. Make sure that your computer is not one of the sources of confidential information. Protecting yourself online is as much a digital literacy as being information literate. Pass it on!
  • One of my favorite quotes — which came to me via Mark Wagner — is, “He who learns from one who is learning, drinks from a flowing river.” I hope you’ll continue to learn every moment and share that learning via the list article with others. The rewards are infinite.

CONCLUSION

Remember that the list article format can be used for almost anything—article to be published, email, summary meeting notes—and is adaptable to ANY subject you might want to share about. What is even more thrilling about the list article is that you can write anything and use writing you have published elsewhere as examples, exactly like I’ve done here.

Give it a try, won’t you?


Discover more from Another Think Coming

Subscribe to get the latest posts sent to your email.

Leave a comment