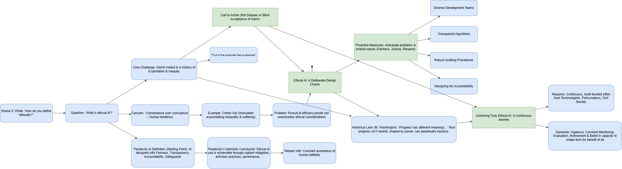
Running local AI (Ollama with Gemma 3 via PageAssist in browser), I asked it to critique the argument I made in this blog entry, What is Ethical AI? I had also applied the custom instructions presented as a system prompt. An MXGraph code was generated and dropped into Draw.io to create diagram, which ended up a bit unwieldy. Just playing around here….

Version 2 – Redrafted by Local AI
In following along on a conversation via LinkedIn, I saw Shana V. White pose the question: ‘How do you define “ethically?”’ Later, someone asked the question that Shana may really be asking in regards to AI, ‘What is ethical AI?’
The Core Challenge: A History of Exploitation
From my perspective, these questions highlight a crucial struggle: GenAI, like much of the technology we build, is fundamentally rooted in a history of exploitation and inequity. It’s a truth we can’t ignore – the ‘fruit of the poisoned tree is poisoned,’ as they say. However, acknowledging this historical context isn’t an excuse for despair; it’s a call to action. We can’t simply accept the status quo, but neither can we assume, a priori, that all technological progress will inevitably lead to harm.
Defining Ethical AI: A Complex Task
The concern about ‘convenience over conscience’ – a deeply ingrained human tendency – is entirely valid. The cotton gin, Eli Whitney’s invention, stands as a stark reminder of how innovation can exacerbate existing inequalities and inflict immense suffering. The pursuit of efficiency and profit can easily overshadow ethical considerations.
Building Ethical AI: Proactive Measures
It’s crucial to recognize that ‘ethical AI’ isn’t a passive outcome; it’s a deliberate design choice. We can’t simply react to problems; we must anticipate them and proactively embed values – fairness, justice, and respect – into the very architecture of these systems. This means fostering diverse development teams, prioritizing transparent algorithms, establishing robust auditing procedures, and designing for accountability at every stage.
Conclusion: A Continuous Journey
Perplexity AI’s definition – ‘Ethical AI refers to artificial intelligence systems designed and operated according to principles such as fairness, transparency, and accountability, with safeguards to prevent harm and discrimination’ – is a useful starting point. However, its optimistic conclusion – ‘Ethical AI use is achievable through vigilant mitigation of environmental impacts, rigorous anti-bias practices, and governance structures that prioritize long-term human and ecological well-being over short-term gains’ – needs to be tempered with a constant awareness of human fallibility.
As Margaret Washington eloquently stated, “Progress has different meanings for different people… what was progress for white people was enslavement and further degradation for African Americans.” This historical lens reminds us that technological ‘progress’ isn’t neutral; it’s shaped by power dynamics and can perpetuate injustice.
Ultimately, achieving truly ethical AI requires a continuous, multi-faceted effort – a commitment from technologists, policymakers, and civil society to constantly monitor, evaluate, and refine these systems. It’s a challenging, ongoing process, one that demands both vigilance and a persistent belief in our capacity to shape technology for the benefit of all.
Discover more from Another Think Coming
Subscribe to get the latest posts sent to your email.